News
文化品牌
教育部发布《具身智能本科专业申报材料公示》,正式启动具身智能这一前沿范畴的本科专业设置。此举标记着我国高校正在面向将来财产培育前沿科技人才方面迈出环节一步,对引领科技立异、支持财产转型、满脚社会久远需求具有主要计谋意义。
值得留意的是,仅理工大学年度招生达120人,显示出其将具身智能做为新工科沉点标的目的进行大规模人才培育的计谋。其余高校招生均正在30~60人,合适新专业初期高投入、高要求的特点。
“具身智能”被视为将来人机协同、办事机械人、智能制制等范畴的环节手艺标的目的。高校结构此专业,预示着将来人才培育将愈加沉视软硬连系能力、系统级设想能力、现实场景使用能力。
财产成长正以史无前例的速度培养人才缺口。《2025人形机械人取具身智能财产研究演讲》预测,仅2025年,中国具身智能市场规模就将达52。95亿元,占全球约27%;人形机械人市场规模估计达82。39亿元,占全球约50%,到2030年全球市场规模无望冲破2326。3亿元;而猎聘最新发布的《2025三季度人才供需洞察演讲》显示,2025年三季度具身智能范畴新发职位同比激增72。86%。财产迸发取人才紧缺并存,凸显了当前人才培育的紧迫性。
(2)保守劣势工科学院:如节制科学取工程学院(浙大)、机械工程学院(西交大、北航),阐扬其正在节制、机械等焦点学科上的深挚堆集。
正在此布景下,这7所顶尖高校的率先结构,其意义远超培育一批专业工程师。它们正正在摸索的,是一种打破学科壁垒、财产实问题的新型工科培育范式——高强度的软硬连系锻炼、聚焦系统级的项目实践,以及弹性的成长径。这恰好为破解课程内容畅后、实践环节亏弱等保守工科积弊,供给了前瞻性的样本。
航空航天大学、理工大学、、上海交通大学、浙江大学、西安交通大学等7所“双一流”高校申请增设“具身智能”新专业?。
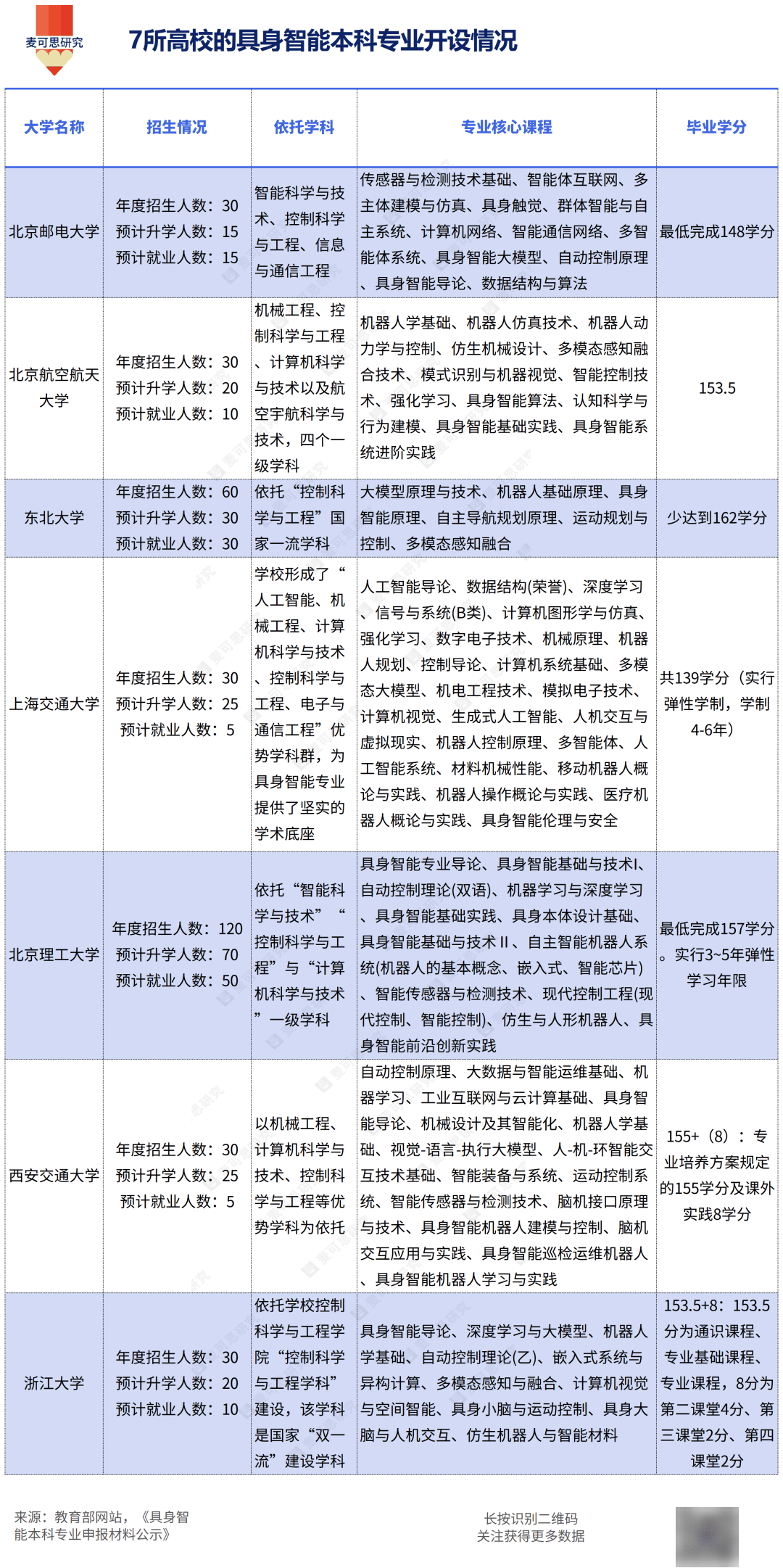
该专业被分离归入从动化类、交叉工程类、电子消息类、机械类、计较机类这五个分歧的专业类,曲不雅地表白具身智能并非单一学科的延长,而是典型的深度交叉融合范畴,各校连系本身劣势从分歧手艺径切入具身智能范畴。

从专业归属、高校结构和培育依托三个维度来看,首批7所高校均为国内顶尖的“双一流”扶植高校,特别正在消息、机械、从动化等工科范畴实力雄厚。这7所高校全数将新专业置于工学(08)门类之下,表现了其做为前沿工程学科的定位。
具身智能,简单来说就是有“身体”的人工智能,将AI植入机械人、智能汽车等实体设备中,通过物理身体取交互来实现认知取决策。
高校能够通过课程系统升级、加强实践讲授、跨学科融合等体例进行改良。按照新兴财产的需求,及时更新课程内容,插手智能制制、人工智能、大数据阐发等课程模块。通过取企业合做,成立实践,供给更多现实项目经验,提拔学生的实践能力。奉行跨学科的课程设置,培育学生的跨范畴立异能力。
当前很多保守工科专业仍然存正在课程内容取财产需求脱节的问题,出格是正在新兴范畴(如人工智能、大数据)对保守工科专业提出更高要求的环境下,良多工科专业的讲授内容没有及时更新,无法满脚行业对高阶技术的需求。例如,正在消息财产、高端配备制制业中就业较多的计较机类专业,麦可思研究数据显示,2024届结业生认为课程内容“不适用”的比例为50%,远高于工学专业平均(42%),课程内容和教材仍然以根本手艺为从,较少涵盖新兴的人工智能、大数据阐发等手艺。
(1)新兴前沿学院:如人工智能学院(北理工、北邮、上海交大)和机械人科学取工程学院(),操纵其跨学科架构。
从专业焦点课的设置来看,所有高校均设置了硬件相关课程,但比沉分歧。这间接决定了结业生是更擅长正在物理束缚下优化算法,仍是更擅长正在算法框架内集成硬件。高学分(遍及150+)同一印证了其超强复合性,学生需同时控制保守工科硬技术取前沿AI软技术。上海交大(139学分)的弹性学制(4~6年)是另一个环节信号。它认可了该范畴进修取立异的高难度,为先天异禀的学生供给加快通道,也为需要更多实践摸索的学生留出时间窗口。
当前具身智能专业的这种高强度、高融合、强实践且付与弹性的培育模式,也为破解保守工科教育的某些共性难题,供给了一种富有前瞻性的处理方案。
从7所高校的专业设置申请表可看出,各高校并未遵照同一模板,而是深度连系本校劣势学科基因,进行特色化、差同化的高端工程人才培育。


“具身智能”这一概念,正在2025年的《工做演讲》《地方关于制定国平易近经济和社会成长第十五个五年规划的》等多个演讲中已被多次提及。



扫二维码用手机看